南相馬市における時短要請協力金
南相馬市における時短要請協力金
南相馬市全域を対象として、下記の対象となる施設を運営する事業者に対し、令和4年1月21日(金)午後8時~令和4年2月7日(月)午前5時までの間、午前5時~午後8時までの営業時間短縮の要請に感染防止対策を徹底したうえでご協力いただいた場合に、「新型コロナウイルス感染症拡大防止協力金」を交付いたします。
申請方法等の詳細が決まりましたら、改めてお知らせします。
南相馬市のホームページはこちらを御覧ください。
○ 南相馬市における時短要請協力金 概要 [PDFファイル/912KB]
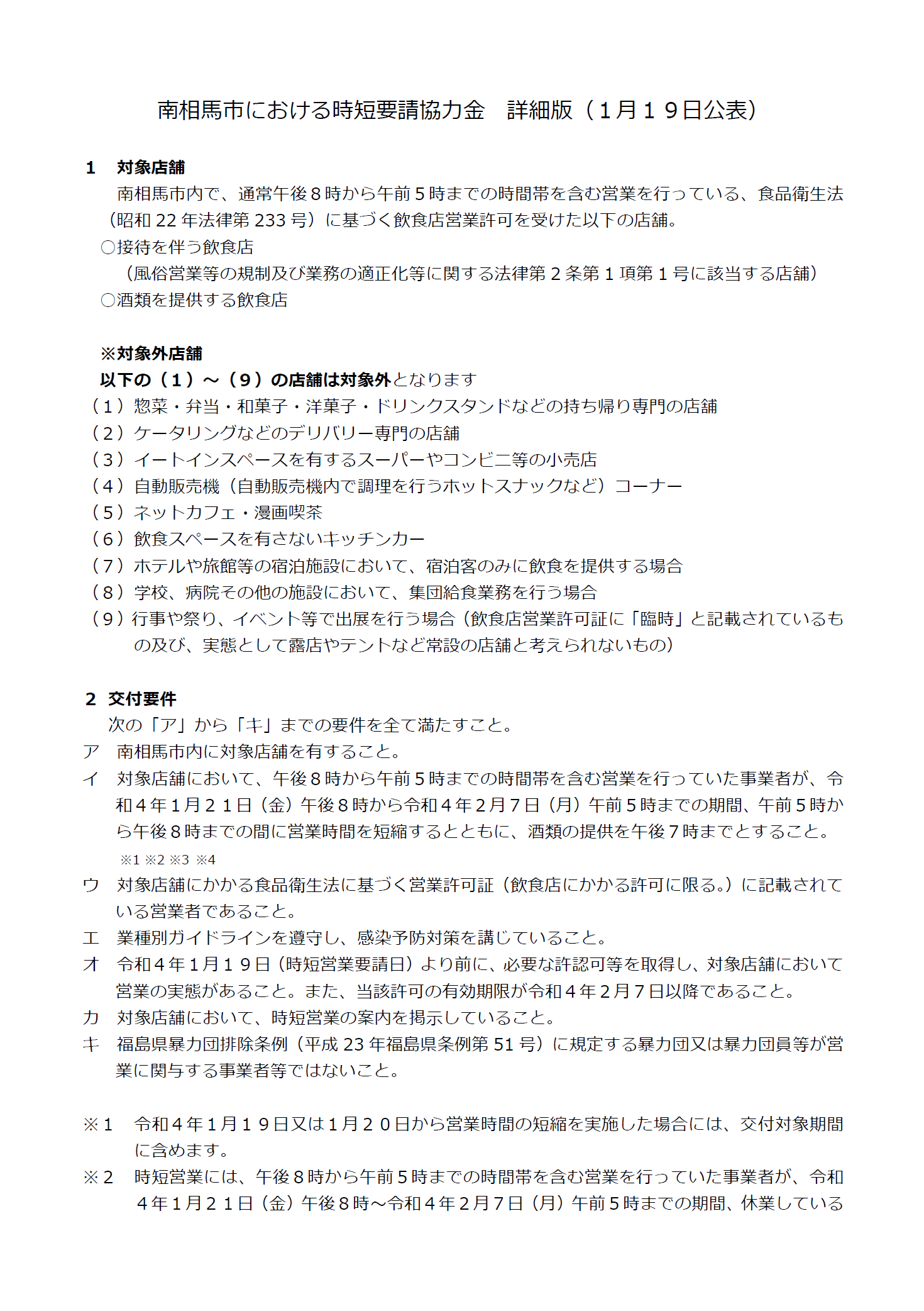
南相馬市における時短要請協力金の概要

対象店舗、交付要件、交付額、申請受付期間について


協力金交付金額について
協力金交付金額については、こちらの表を参考としてください。
実際の交付金額は審査により決定しますので、交付金額の目安としてご確認ください。
◆算定方法◆
〇 売上高方式
1日当たりの交付単価
=令和2年または令和3年1月の飲食部門の売上金額÷31日×0.3
(2.5~7.5万円の範囲内)
〇 売上高減少方式
1日当たりの交付単価
=(令和2年または令和3年1月の飲食部門の売上金額-令和4年1月の飲食部門の売上金額)÷31日×0.4
(0~20万円の範囲内)
【売上高減少方式の場合の交付上限:
20万円または令和2年若しくは令和3年1月の1日当たりの飲食部門の売上金額×0.3のいずれか低い額】
時短営業等をお知らせする店頭ポスター(記載例)
時短営業等をお知らせする店頭ポスターについては、下記の様式と記載例を参照してください。
なお、こちらの様式でない任意の様式でポスター掲示をしていただいても差し支えありません。
ポスター参考様式 [PDFファイル/478KB] ポスター記載例 [PDFファイル/480KB]

南相馬市への要請内容
南相馬市への要請の内容については、こちらのページをご確認ください。
お問合せ先
福島県時短要請コールセンター
(電 話)024-521-8562
(受付時間)毎日9時から17時まで
※後日、専用のコールセンターを開設予定です。
