新型コロナウイルス感染症拡大防止協力金(南相馬市時短協力金)
お知らせ
新型コロナウイルス感染症拡大防止協力金(南相馬市時短協力金)は令和3年9月10日をもちまして申請受付を終了しました。
新型コロナウイルス感染症拡大防止協力金(南相馬市時短協力金)
南相馬市全域を対象として、下記の対象となる施設を運営する事業者に対し、令和3年7月9日(金)午後8時~令和3年8月1日(日)午前5時までの間、午前5時~午後8時までの営業時間短縮の要請に感染防止対策を徹底したうえでご協力いただいた場合に、「新型コロナウイルス感染症拡大防止協力金」を交付いたします。
申請受付は、令和3年8月2日(月)から開始します。
○ 新型コロナウイルス感染症拡大防止協力金(南相馬市時短協力金)概要 [PDFファイル/914KB]
新型コロナウイルス感染症拡大防止協力金(南相馬市時短協力金)の申請
新型コロナウイルス感染症拡大防止協力金(南相馬市時短協力金)の申請受付を令和3年8月2日(月)から開始します。
申請方法をご確認いただき、期限内に申請をお願いします。
1 申請受付期間
令和3年8月2日(月)から令和3年9月10日(金)まで
2 申請書配布場所
令和3年8月2日(月)から相双地方振興局及び南相馬市役所の窓口で配布します。
なお、3 申請方法(3)からもダウンロードができます。
3 申請方法
(1)フローチャートで申請区分をご確認ください。
時短協力金申請に係るフローチャート(南相馬市版) [その他のファイル/55KB]
(2)申請区分に応じた資料を準備してください。
申請に必要な提出書類一覧(南相馬市版) [その他のファイル/2.27MB]
交付要件・提出書類チェックリスト [Excelファイル/25KB]
(3)申請書様式
南相馬市時短協力金申請書(全4ページ) [Wordファイル/48KB]
申請書の記入例をご確認ください。
南相馬市時短協力金申請書【記入例】 [Wordファイル/85KB]
(4) 申請について、こちらもご確認ください。
南相馬市時短協力金申請受付要項 [Wordファイル/270KB]
よくあるお問い合わせ(8月2日版) [PDFファイル/815KB]
4 申請受付方法
下記宛先まで郵送にて申請して下さい。(持参による申請受付は行いません)
(宛先)〒960-8043 福島市中町1-19 福島中町郵便局留
福島県休業協力金事務局(南相馬市担当)宛
※9月10日(金)の消印有効
※切手(送料は申請者負担)を貼付の上、裏面には差出人の住所及び氏名を必ずご記載ください。
※提出にあたっては、簡易書留など郵便物の追跡ができる方法で郵送ください。
※料金不足で発送された場合は、事務局に届かず返送されますので、発送の際はご注意ください。
9月11日以降の消印の申請は受付いたしません。
5 専用コールセンター
新型コロナウイルス感染症に関する協力金の専用相談窓口(福島県協力金コールセンター)
(電 話)024-521-8575
(受付時間)毎日9時30分から17時30分まで
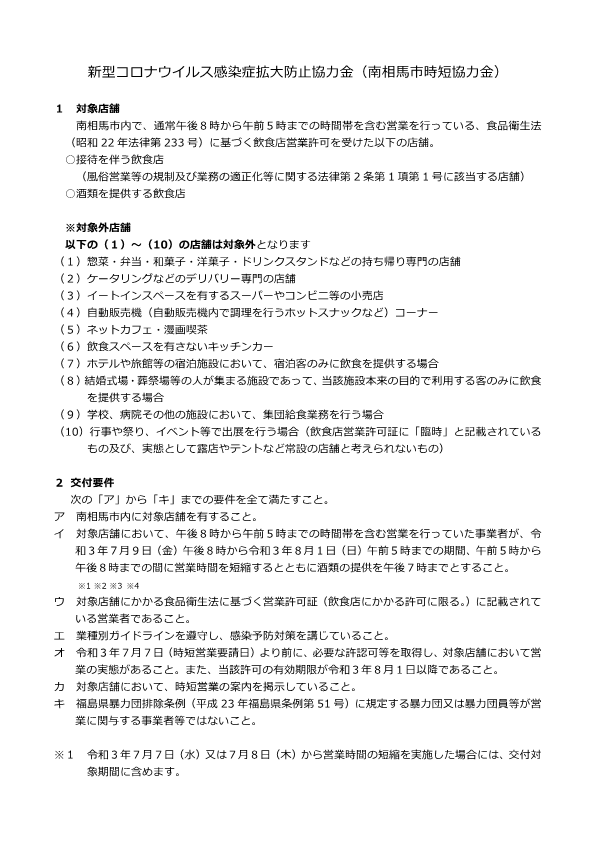
新型コロナウイルス感染症拡大防止協力金(南相馬市時短協力金)の概要

対象店舗、交付要件、交付額、申請受付期間、コールセンターについて


協力金交付金額について
協力金交付金額については、こちらの表を参考としてください。
実際の交付金額は審査により決定しますので、交付金額の目安としてご確認ください。
◆算定方法◆
〇 売上高方式
1日当たりの交付単価
=令和元年または令和2年7月の飲食部門の売上金額÷31日×0.3
(2.5~7.5万円の範囲内)
〇 売上高減少方式
1日当たりの交付単価
=(令和元年または令和2年7月の飲食部門の売上金額-令和3年7月の飲食部門の売上金額)÷31日×0.4
(0~20万円の範囲内)
【売上高減少方式の場合の交付上限:
20万円または令和元年若しくは令和2 年7月の1日当たりの飲食部門の売上金額×0.3のいずれか低い額】
時短営業等をお知らせする店頭ポスター(記載例)
時短営業等をお知らせする店頭ポスターについては、下記の様式と記載例を参照してください。
なお、こちらの様式でない任意の様式でポスター掲示をしていただいても差し支えありません。
※時短営業にご協力いただく初日から店頭ポスターを掲示してください。
実際に時短営業を開始した日とポスターに記載された日が異なる場合、事実確認に時間を要し、協力金の支給が大幅に遅れる可能性があります。
ポスター参考様式 [PDFファイル/517KB] パワーポイント版 [その他のファイル/2.25MB]

南相馬市への要請内容
南相馬市への要請の内容については、こちらのページをご確認ください。
お問合せ先
福島県協力金コールセンター
(電 話)024-521-8575
(受付時間)毎日9時30分から17時30分まで
