新型コロナウイルス感染症拡大防止協力金(全県版時短協力金)受付終了
新型コロナウイルス感染症拡大防止協力金(全県版時短協力金)
お知らせ
令和3年8月1日 新型コロナウイルス感染症拡大防止協力金(全県版時短協力金)は、令和3年7月30日をもちまして、申請受付を終了しました。
趣旨
福島県全域を対象として、下記の対象となる施設を運営する事業者に対し、令和3年5月15日(土)午後8時~令和3年6月1日(火)午前5時までの間、午前5時~午後8時までの営業時間短縮の要請に感染防止対策を徹底したうえでご協力いただいた場合に、「新型コロナウイルス感染症拡大防止協力金」を交付いたします。
申請受付は、令和3年6月1日(火)から開始します。
※施設の所在地がいわき市及び会津若松市の場合は申請様式や電子申請のURLが異なりますので、必ず以下のリンク先のページに掲載されている申請様式や電子申請のURLにより申請してください。
○ 新型コロナウイルス感染症拡大防止協力金(全県版時短協力金)概要 [PDFファイル/911KB]
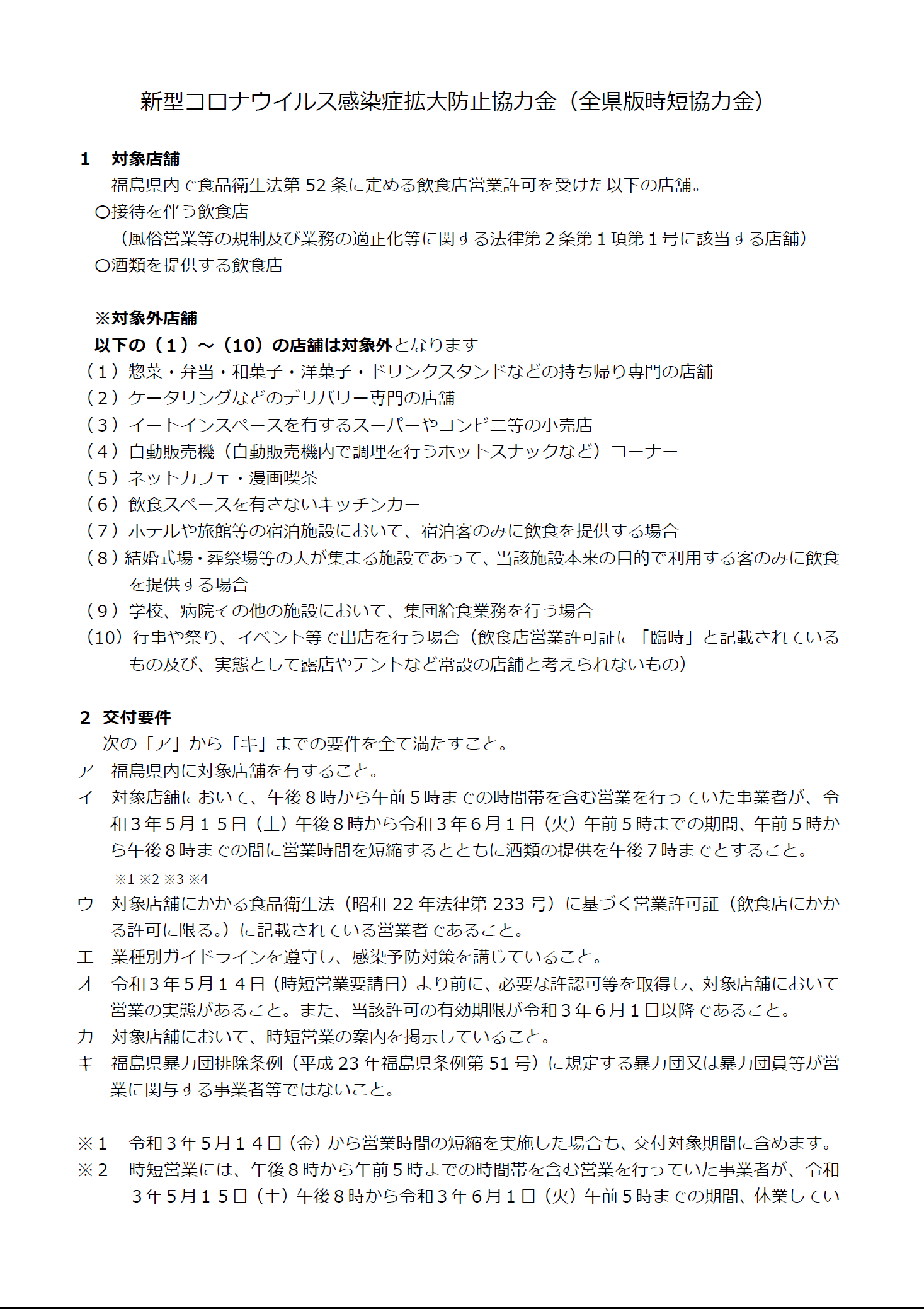
新型コロナウイルス感染症拡大防止協力金(全県版時短協力金)の概要

対象店舗、交付要件、交付額、申請受付期間、コールセンターについて


協力金交付金額について
協力金交付金額については、こちらの表を参考としてください。
協力金交付金額の目安表(売上高方式) [PDFファイル/381KB]
協力金交付金額の目安表(売上高減少方式) [PDFファイル/510KB]
実際の交付金額は審査により決定しますので、交付金額の目安としてご確認ください。
◆算定方法◆
※飲食部門の売上金額は、消費税及び地方消費税を除いた金額となります。
〇 売上高方式
1日当たりの交付単価
=令和元年または令和2年5月の飲食部門の売上金額÷31日×0.3
(2.5~7.5万円の範囲内)
〇 売上高減少方式
1日当たりの交付単価
=(令和元年または令和2年5月の飲食部門の売上金額-令和3年5月の飲食部門の売上金額)÷31日×0.4
(0~20万円の範囲内)
【売上高減少方式の場合の交付上限:
20万円または令和元年若しくは令和2 年5月の1日当たりの飲食部門の売上金額×0.3のいずれか低い額】
お問合せ先
新型コロナウイルス感染症に関する協力金の専用相談窓口(福島県協力金コールセンター)
(電 話)024-521-8575
(受付時間)毎日9時30分から17時30分まで
