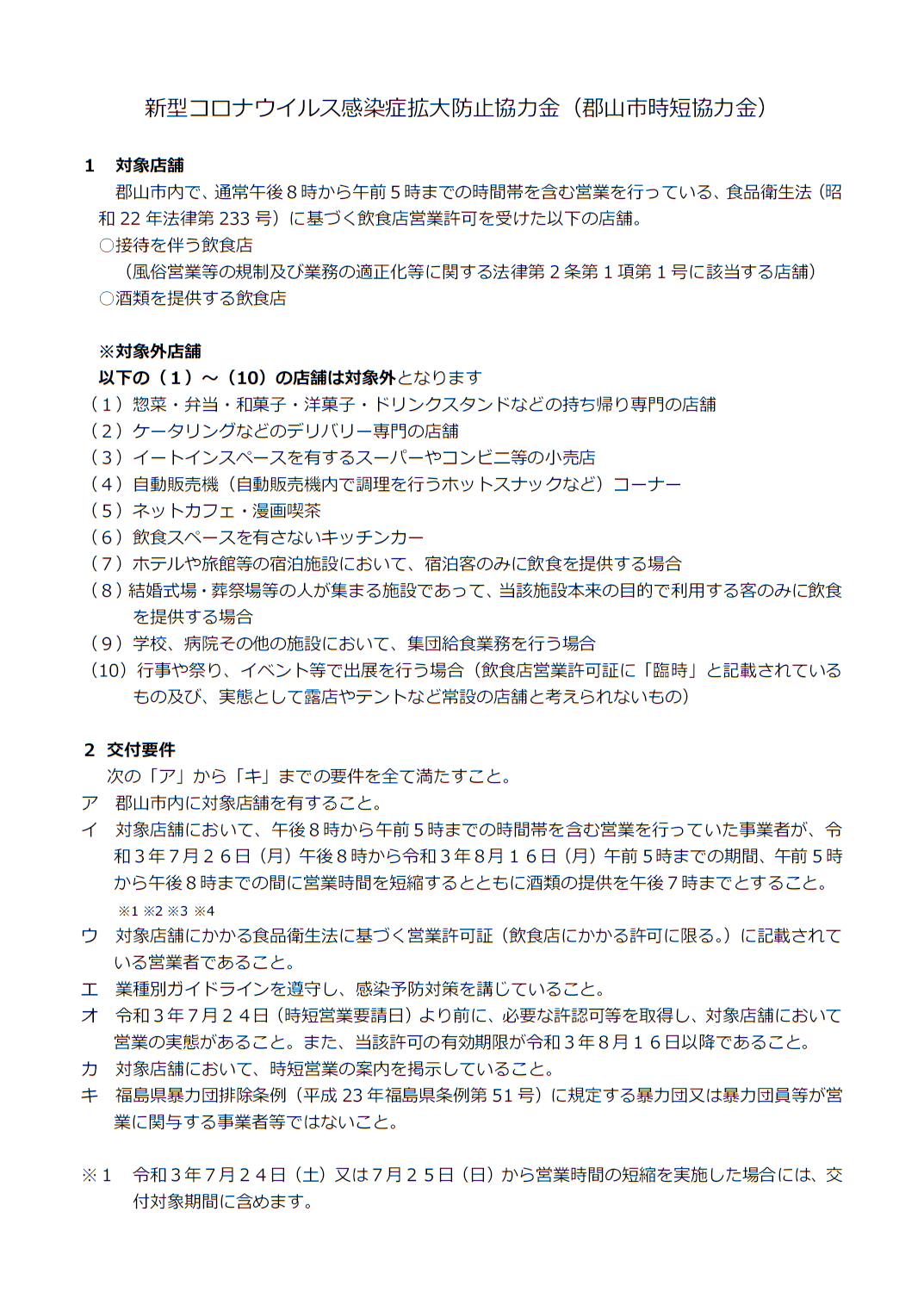
新型コロナウイルス感染症拡大防止協力金(郡山市時短協力金)
新型コロナウイルス感染症拡大防止協力金(郡山市時短協力金)
※令和3年8月5日の福島県まん延防止等重点措置等により8月8日以降の協力金の取り扱いが変更になります。
8月8日以降の協力金についてはこちらをご確認ください。
郡山市全域を対象として、下記の対象となる施設を運営する事業者に対し、令和3年7月26日(月)午後8時~令和3年8月16日(月)午前5時までの間、午前5時~午後8時までの営業時間短縮の要請に感染防止対策を徹底したうえでご協力いただいた場合に、「新型コロナウイルス感染症拡大防止協力金」を交付いたします。
申請方法等の詳細が決まりましたら、改めてお知らせします。
郡山市のホームページはこちらをご覧ください。
https://www.city.koriyama.lg.jp/sangyo_business/19gou_coronasiennsaku/23000.html
○ 新型コロナウイルス感染症拡大防止協力金(郡山市時短協力金)概要 [PDFファイル/908KB]
新型コロナウイルス感染症拡大防止協力金(郡山市時短協力金)の概要

対象店舗、交付要件、交付額、申請受付期間、コールセンターについて


協力金交付金額について
協力金交付金額については、こちらの表を参考としてください。
実際の交付金額は審査により決定しますので、交付金額の目安としてご確認ください。
◆算定方法◆
〇 売上高方式
1日当たりの交付単価
=令和元年または令和2年の7月及び8月の飲食部門の売上金額÷62日×0.3
(2.5~7.5万円の範囲内)
〇 売上高減少方式
1日当たりの交付単価
=(令和元年または令和2年の7月及び8月の飲食部門の売上金額
-令和3年7月及び8月の飲食部門の売上金額)÷62日×0.4
(0~20万円の範囲内)
【売上高減少方式の場合の交付上限:
20万円または令和元年若しくは令和2 年の7月及び8月の1日当たりの飲食部門の売上金額×0.3のいずれか低い額】
時短営業等をお知らせする店頭ポスター(記載例)
時短営業等をお知らせする店頭ポスターについては、下記の様式と記載例を参照してください。
なお、こちらの様式でない任意の様式でポスター掲示をしていただいても差し支えありません。
※時短営業にご協力いただく初日から店頭ポスターを掲示してください。
実際に時短営業を開始した日とポスターに記載された日が異なる場合、事実確認に時間を要し、協力金の支給が大幅に遅れる可能性があります。
ポスター参考様式 [PDFファイル/517KB] パワーポイント版 [その他のファイル/2.25MB]

郡山市への要請内容
郡山市への要請の内容については、こちらのページをご確認ください。
お問合せ先
福島県協力金コールセンター
(電 話)024-521-8575
(受付時間)毎日9時30分から17時30分まで
