物流の2024年問題について
1.「物流の2024年問題」とは?
2024年4月からトラックドライバーの長時間労働の改善に向け時間外労働の上限が年間960時間となる一方で、物流の適正化や生産性向上について対策を講じなければ、2024年度には14%、2030年度には34%の輸送力が不足する可能性があると推計され、物流の停滞が懸念されております。
上記問題がいわゆる「物流の2024年問題」と言われており、政府主導で、関係省庁が協力して、ガイドラインの策定や関係する規制措置の検討など、各種取組が進められています。
2.「物流の2024年問題」の解決に向けた国の動き
国では、2023年6月、問題解決に向けた国の対策を取りまとめた「物流革新に向けたパッケージ」や、発荷主事業者、物流事業者(運送・倉庫等)、着荷主事業者が連携・協働して取り組むべき事項をまとめた「物流の適正化・生産性向上に向けた荷主事業者・物流事業者の取組に関するガイドライン」を策定しました。
更に、2023年10月、我が国の物流の革新に関する関係閣僚会議が開催され、賃上げや人材確保など、早期に具体的な成果が得られるよう可及的速やかに各種施策に着手するとともに、2030年度の輸送力不足の解消に向け可能な施策の前倒しを図るべく、緊急的に取り組む事項として「物流革新緊急パッケージ」が策定されました。
また、2024年2月、不足が予測される輸送力を補うことを目指し、モーダルシフトに必要となるハード整備を始めとする各種施策に関して、「2030年度に向けた政府の中長期計画」を策定し、公表しました。
・物流の適正化・生産性向上に向けた荷主事業者・物流事業者の取組に関するガイドライン
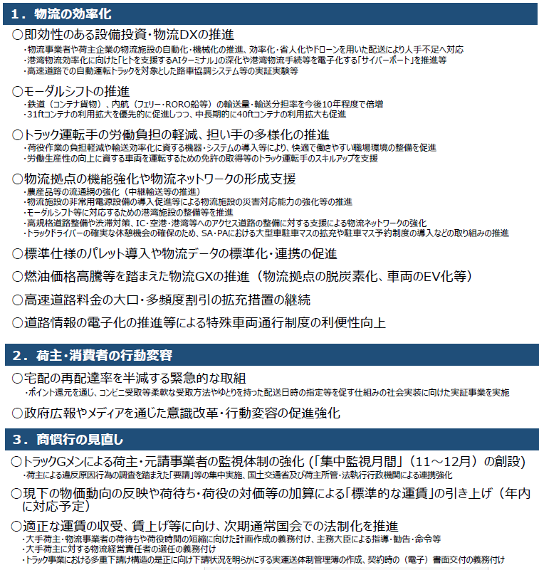
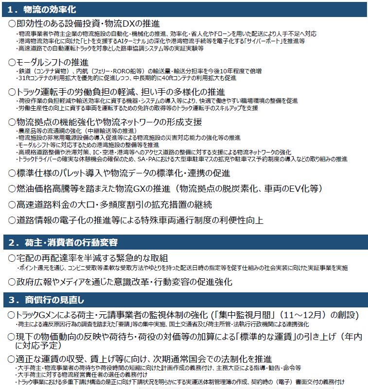
R5.10.6我が国の物流の革新に関する関係閣僚会議「物流革新緊急パッケージ」資料より引用
関係省庁の取組
〇経済産業省の取組
・中堅・中小企業の賃上げに向けた省力化等の大規模成長投資補助金
〇国土交通省の取組
〇農林水産省の取組
物流関連2法の改正
物流「2024年問題」に対応するため、商慣行の見直しや、物流の効率化、荷主・消費者の行動変容などの対策が必要なことから、第213回通常国会において、物流関連2法の改正案(「流通業務の総合化及び効率化の促進に関する法律及び貨物自動車運送事業法の一部を改正する法律」)が令和6年4月26日に成立し、令和6年5月15日に公布されました。
・業界団体向け説明資料(事業者に課される努力義務や特定荷主など)
・国による説明会の動画(事業者に課される努力義務や特定荷主など)

「流通業務の総合化及び効率化の促進に関する法律及び貨物自動車運送事業法の一部を改正する法律」に関する業界団体向け説明会資料より引用
3.本県における関係する取組
「物流の2024年問題」については、2「『物流の2024年問題』の解決に向けた国の動き」のとおり、国において様々な施策を展開しているところですが、福島県においても関係する取組を行っておりますので下記のとおりご紹介します。 ※ 各項目をクリックすると問い合わせ先が表示されます。
| 働きやすい職場環境づくり推進助成金 | 県内の認証企業が行う働きやすい環境づくりの取組を補助します(上限:ソフト50万(3/4)、ハード100万(3/4))※R5年度分終了 随時更新します |
| 働き方改革&イクボス出前講座 | イクボスや働き方改革に取り組む企業に対し出前講座を開催します |
| 経済団体、労働団体及び行政機関が相互に連携及び協力を行い、県内事業者が生産コストの上昇分を適切に価格転嫁することについての機運を醸成します | |
| 価格転嫁に関する相談窓口の設置 | 国や商工団体が設置している価格交渉や価格転嫁に関する相談窓口を紹介しています |
| 「パートナーシップ構築宣言」の普及 | 企業と企業が対等な関係で、適正価格で取引を行うための、「パートナーシップ構築宣言」について普及啓発を行っています |
|
経済団体、労働団体及び行政機関が相互に連携及び協力を行い、県内事業者が生産コストの上昇分を適切に価格転嫁することについての機運を醸成するため開催しています。 |
|
|
令和5年12月14日から令和6年2月6日の期間で、県内事業者を対象としたアンケート調査を実施し、その結果を令和6年3月25日に公表しました。 |
|
| 価格転嫁セミナーの実施 | 福島県では、事業者の皆様が価格転嫁を円滑に進めることができるよう、県内7会場で価格転嫁セミナーを開催しました。 |
| ふくしま中小企業者等DX伴走支援事業 | デジタル技術等に知見を有する専門家による伴走支援により、DXを推進し、経営課題の解決を図ります |
| 「福島県経営支援プラザ」の設置 | 「経営支援プラザ」において、経営相談を実施し、経営課題解決に向けた支援を行います |
| 福島県産水産物競争力強化支援事業(うちブランド水産物流通拡大実証試験支援事業) | 県産水産物のブランド力向上と多角的流通拡大を図る実証試験に要する経費を支援します 【具体例】県外消費地への共同出荷等による流通量拡大等の取組を支援 |
| ふくしま産業活性化企業立地促進補助金 | 地域経済への波及と地域振興への貢献が期待される県内に立地する企業に対し、予算の範囲内で補助金を交付します |
| 自立・帰還支援雇用創出企業立地補助金 | 原子力災害により甚大な被害を受けた避難指示区域等を対象に、被災者の働く場を確保し、今後の自立・帰還、産業復興を加速させるため、工場等の新増設を行う企業を支援します |
| 強い農業づくり総合支援交付金(うち産地基幹施設等支援タイプ) | 共同不配送を促進するために必要な集出荷施設等の整備や、選果場におけるパレットの規格統一化に対応したパレタイザーの導入を優先的に支援します |
| 産地生産基盤パワーアップ事業(うち流通体制合理化整備事業) | 既存の集出荷貯蔵施設(野菜、果樹、いも類に限る)への11型プラスチックパレット導入に必要な施設改良や青果物流通拠点施設の整備に係る経費を支援します |
| 小名浜港利用促成協議会による荷主助成制度 | コンテナ航路を利用して貨物の輸出及び輸入を行った荷主様に対して、コンテナ輸送に係る経費の一部を助成します |
| 相馬港利用促成協議会による荷主助成制度 | コンテナ航路を利用して貨物の輸出及び輸入を行った荷主様に対して、コンテナ輸送に係る経費の一部を助成します |
| 物流ネットワークの形成支援 | 道路整備による定時性や速達性の向上など物流の円滑化を支援(小名浜道路などの港湾等へのアクセス道路の整備等)します |
| 福島県運輸事業振興助成交付金 | 営業用のバス及びトラックの輸送力の確保、輸送サービスの改善に関する事業等に要する経費として、福島県バス協会及び福島県トラック協会の行う各種事業に対して交付金を交付しています |
4.事業者、消費者の皆様へ
国では、「物流の2024年問題」の解決に向けて、物流の生産性向上(荷待ち・荷役時間の削減、パレット・コンテナの規格統一等)や適正化(適正運賃収受・価格転嫁円滑化等)に向けた積極的な取組を呼びかけています。各事業者様におかれましては、「物流の適正化・生産性向上に向けた荷主事業者・物流事業者の取組に関するガイドライン」に基づいた取組へのご協力をお願いします。
また、消費者の皆様におかれましては、「送料無料」表示の見直しへのご理解、物流負荷軽減に向けた取組(ゆとりを持った配送日の指定、再配達の削減等)へのご協力をお願いします。
なお、福島県では環境保全対策の一環として、次のような再配達削減の取組を行っています。
|
再配達の削減に向けて、配達日時の指定や、職場・コンビニでの受取、置き配・宅配ロッカーの活用など、それぞれのライフスタイルに合わせて選択できる、多様な受取方法を紹介しています |
|
| 福島県2050年カーボンニュートラルの実現に向けた物流業界との共同記者発表 | 県と物流業界との共同記者発表を開催し、県民に再配達削減の取組をお願いするとともに、物流業界各社・団体の取組のPRを実施しました |
| みんなでアクション!置き配活用プロジェクト | 温室効果ガスの排出削減を目的として、荷物の再配達を削減する宅配バッグを活用した県民モニター事業を実施しました |
|
宅配便の受取方法の一つとして「宅配ロッカー」の活用促進を図ることで再配達削減につなげる、「宅配ロッカー活用プロジェクト」を令和6年6月1日から開始しました |
5.参考情報
・知っていますか?物流の2024年問題 (全日本トラック協会HP)
-
問い合わせ先
-
福島県企画調整部地域振興課
所在地 〒960-8670 福島市杉妻町2番16号(本庁舎5階)
電話 024ー521ー7102
PDF形式のファイルをご覧いただく場合には、Adobe社が提供するAdobe Readerが必要です。
Adobe Readerをお持ちでない方は、バナーのリンク先からダウンロードしてください。(無料)

